服务咨询电话
发表于:2025-06-10
作者:FUN88乐天使信息
浏览 1 次
各县(市)区、开发区科技部门,各有关单位:
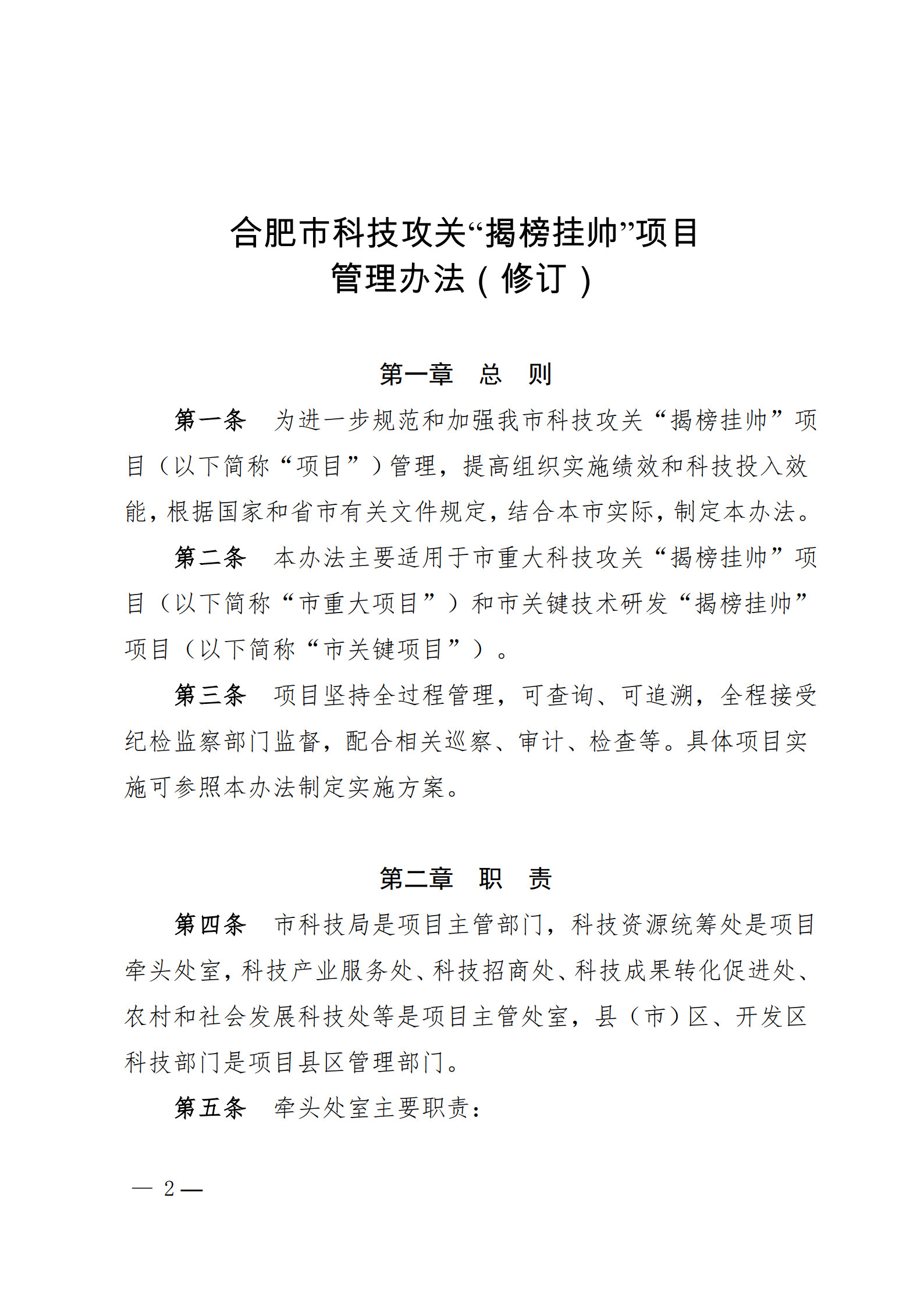
根据《2023年合肥市科技创新产业政策实施细则》(合科〔2023〕116号)与《合肥市科技攻关“揭榜挂帅” 项目管理办法(修订)》(合科〔2025〕65号),现将2025年合肥市科技攻关“揭榜挂帅”空天技术先导产业领域项目(市科技重大专项“揭榜挂帅”项目和市关键技术研发“揭榜挂帅”项目)组织申报工作通知如下。
一、填报项目申报书
根据《关于合肥市2025年度第一批科技攻关“揭榜挂帅”空天技术先导产业领域榜单发布的通知》,发榜方与揭榜方在“合肥科创大脑”系统对接成功后,发榜方及时登录“合肥科技服务信息平台”(http://stmis.hfkczx.com/),按要求在线填写项目申报书,上传合作协议或技术合同等相关附件材料。
系统开放起始时间:2025年6月10日8:00,关闭时间:2025年7月1日17:30,逾期不予受理。
二、审核推荐
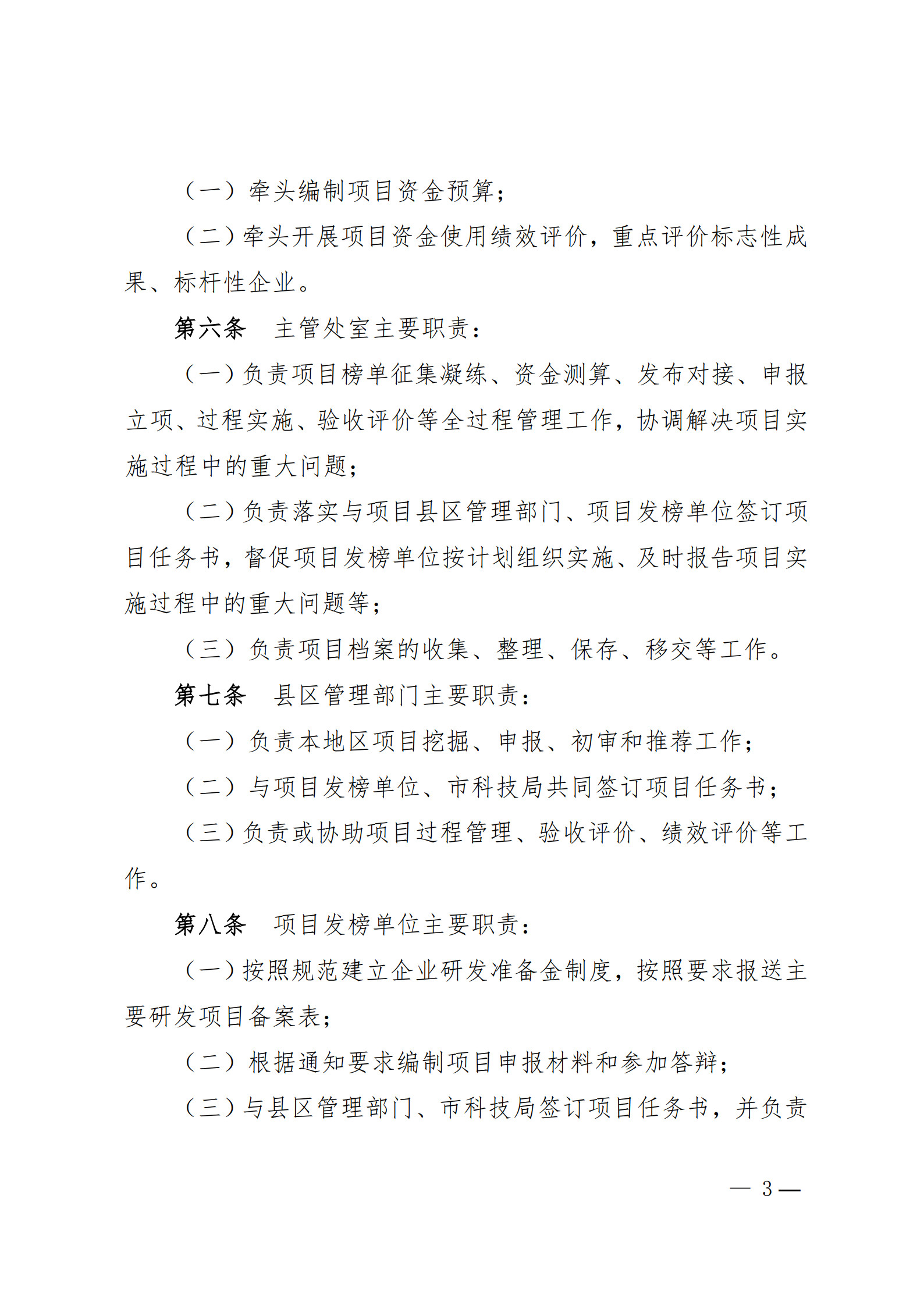
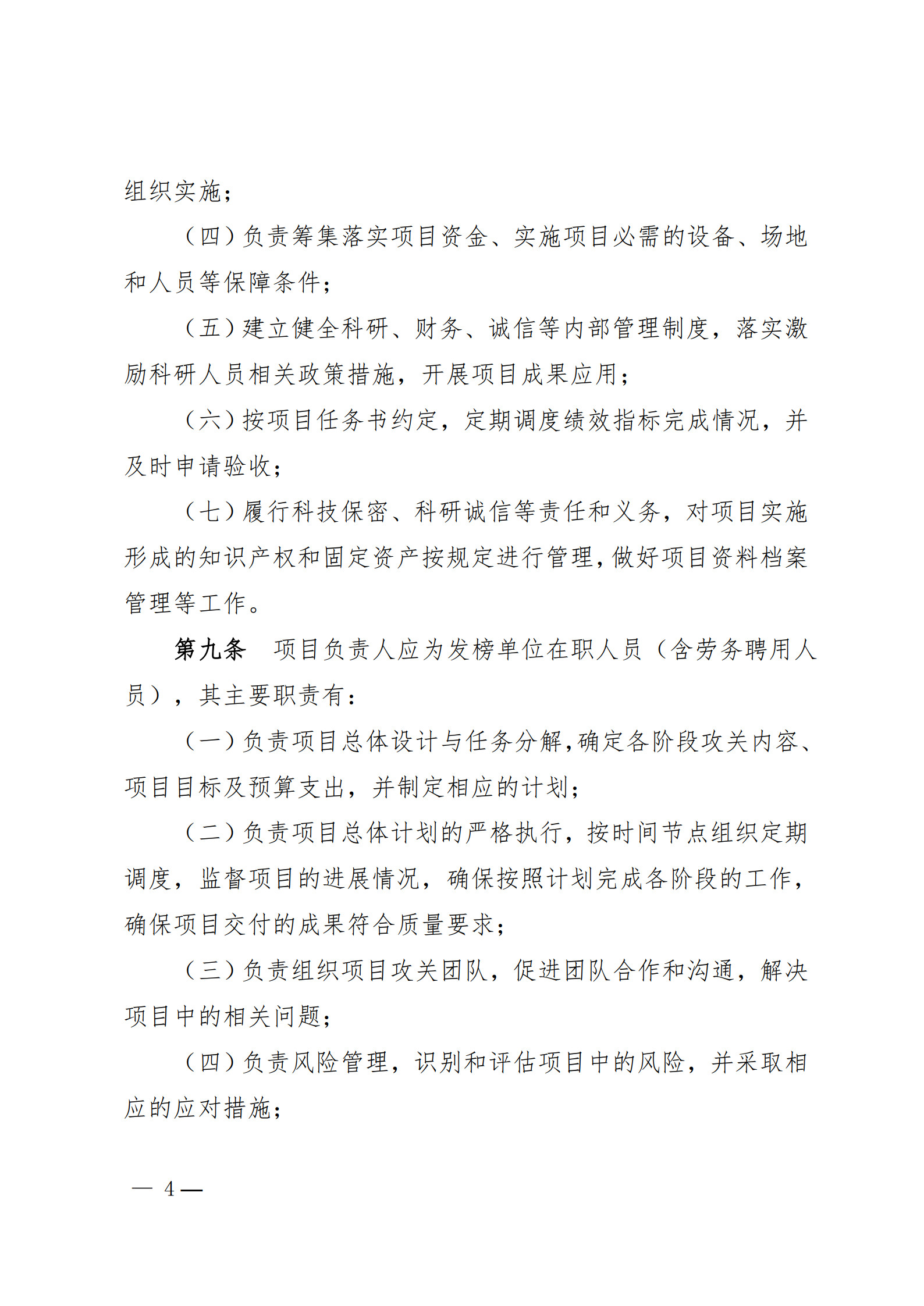
请各县区科技主管部门于2025年7月8日17:30前完成网上审核推荐,7月11日17:30前将纸质推荐函及项目汇总表报送至市科技局成果处。县区科技主管部门须对发榜方填报信息的真实性、合规性进行审核,对相关责任主体信用记录进行认真核查,对不符合申报要求的项目不予推荐。市科技局对县区推荐项目申报材料开展形式审查。
三、申报材料
(一)2025年合肥市科技重大专项“揭榜挂帅”项目申报书或2025年合肥市关键技术研发“揭榜挂帅”项目申报书。
(二)科技成果材料:实行代表作制度(只列出与榜单任务相关的科技成果)。提供发榜方、揭榜方近3年获得的重要奖项、承担的主要科研项目、取得的专利及其他重要业绩(成果)等材料,每个类别提供材料均不超过5项。
(三)项目负责人劳动(务)合同或缴纳社保证明或其他证明材料。
(四)双方签订的技术开发合同(加盖公章)及技术合同认定登记证明。
(五)支付凭证(原则上不低于合同金额的30%)和发票(原则上应为“*研发和技术服务*技术开发费”,特殊情况视产业而定)。
(六)财务系统专账核算相关附件材料。
(七)市科技重大专项,2024年度研发投入不低于销售收入的3%或研发投入不低于5000万元的证明材料;市关键技术研发,2024年度研发投入不低于销售收入的2%或研发投入不低于500万元的证明材料(以企业所得税年度纳税申报表附表:A104000期间费用明细表中的研发费用为准,如企业有资本化费用须另附证明;统计部门数据做重要参考)。
(八)经审计的近3个会计年度的财务报表(含资产负债表、利润及利润分配表、现金流量表)和所得税年度申报表等附件材料,单位成立实际年限不足3年的按实际经营年限提供。
(九)企业征信材料。分别在“信用中国”、“信用安徽”、“信用合肥”、“中国执行信息公开网”和“国家企业信用信息公示系统”等官方平台的征信查询报告(或截图),并就信用情况作出书面承诺(模板见附件2)。
(十)发榜方认为有必要提供的其他材料。
四、有关要求
(一)对揭榜金额要求。市科技重大专项“揭榜挂帅”项目揭榜金额不低于1000万元;市关键共性技术研发“揭榜挂帅”项目揭榜金额不低于60万元。
(二)对支付方式要求。如多方揭榜,揭榜金额应由发榜方直接拨付给揭榜牵头单位,资金再由牵头揭榜单位统一安排。发榜单位和揭榜单位对接成功后需提供支付凭证和发票。
(三)对项目类别要求。同一企业可同时申报市科技重大专项“揭榜挂帅”项目、市关键技术研发“揭榜挂帅”项目,但同一项目不得同时申报市科技重大专项项目和市关键技术研发项目。
(四)对项目负责人要求。项目负责人应为发榜单位在职人员(含劳务聘用人员),且为实际负责该项目研究的人员,如非在职人员,须由单位出具正式聘用合同,聘用时间须覆盖项目实施周期。年龄超过57周岁的(院士超过70周岁,按申报截止日计算),须由单位出具其能完成项目实施的承诺函(如返聘、延迟退休等)。立项后项目负责人原则上不能更改,确须更改的由发榜方逐级报批。
(五)对项目评审立项要求。市科技局对通过形式审查项目采取“技术专家+财务专家+龙头企业+金融机构”等组团研判方式研判拟立项项目(研判一般包括会议答辩与实地考察),研判结果依次按照市科技局局长办公会审议、部门联审、市科技局党组会审议、公开公示后,报市政府批复立项。
五、联系方式
合肥市科技局成果处:63537767
网络填报技术支持:杨工 18356022786
合肥科技服务信息平台技术支撑QQ群:708558993
附件1-关于印发《合肥市科技攻关“揭榜挂帅”项目管理办法(修订)》的通知.doc
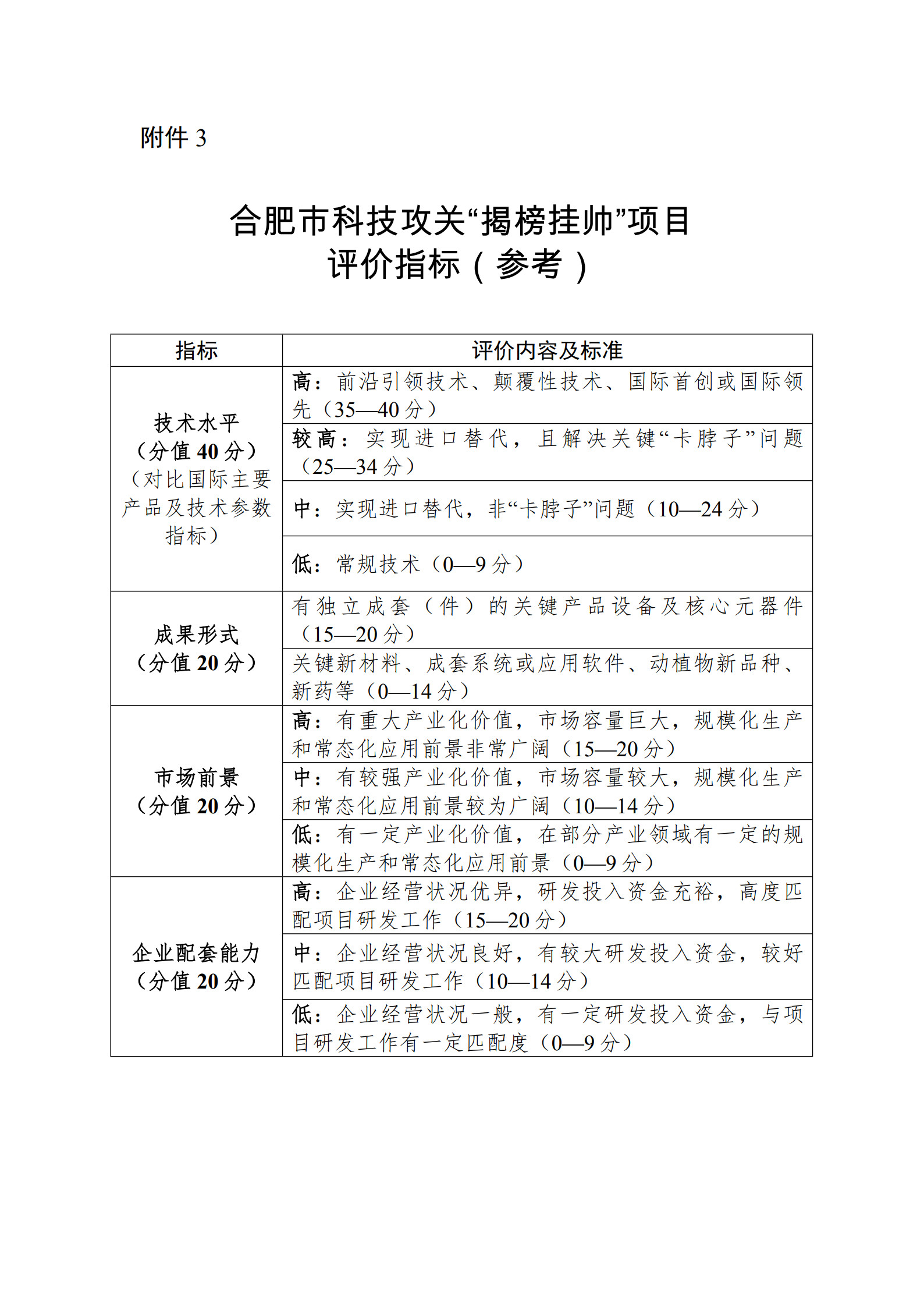
附件3-合肥市科技攻关“揭榜挂帅”项目评价指标(参考).docx
附件4-合肥市2025年度第一批科技攻关“揭榜挂帅”空天技术先导产业领域项目推荐汇总表.doc



















合肥市科技局
2025年6月9日
FUN88乐天使 版权所有 免责声明
地址:安徽省合肥市高新区天元路软件园1号楼210-212室
电话:180-1954-5300 QQ:2501649871
COPYRIGHT © FUN88乐天使 ALL RIGHTS RESERVED. 皖ICP备2023003016号-1
技术支持:明图网络